マイページ
買い物かご
会員登録
ログイン
Toggle Navigation
HOME
雑誌
雑誌の内容
定期購読の申込み
バックナンバー検索
書籍
全書籍リスト
追補・正誤
書籍検索
よくあるご質問
データ商品
試し読み
読み物
学校様へ
書店様へ
ご注文方法
会社概要
会社概要
お問い合わせ
関連情報
取り扱い書店リスト
診療報酬請求事務能力認定試験について
雑誌への広告出稿のご案内
リンク
サイトマップ
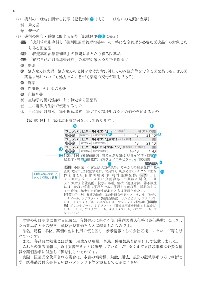
保険請求・レセプト点検に必携
薬価・効能早見表 2026
適応疾患・禁忌疾患・用法用量・薬価の全覧
1/14
2/14
>>次